2013與2009年造價工程師安裝工程考試大綱對比
更新時間:2013-06-13 08:56:39
來源:|0
瀏覽
收藏
一級造價工程師報名、考試、查分時間 免費短信提醒
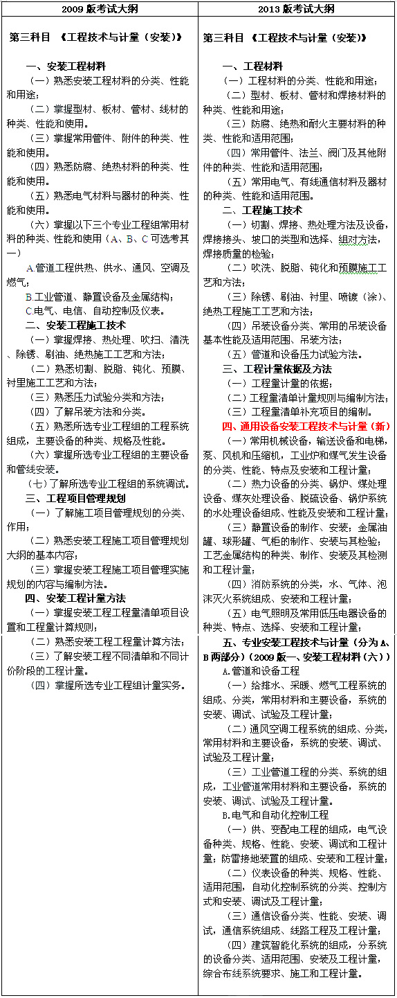
摘要 2013年與2009年造價工程師安裝工程考試大綱對比
編輯推薦
最新資訊
- 2026年海南一級造價工程師考試科目安排:兩天四科,時段與科目排序速查2026-02-24
- 2026年貴州一級工程造價師考試科目及搭配攻略2026-02-22
- 2025年陜西一級造價工程師考試科目及題型分值分布2026-02-19
- 2026年云南一級造價師考試科目及報名指南2026-02-17
- 一文看懂一級造價師案例題型分布與分值占比2026-02-10
- 一文讀懂一級造價師考試題目類型,4大科目題型+分值分布全梳理2026-02-02
- 一級造價師考試科目安排:兩天四科,時段與科目排序速查2026-01-30
- 一級水利造價師考試科目構成、題型分值與合格標準2026-01-30
- 一級造價師考試專業(yè)科目難度排名,2026備考選對專業(yè)少走彎路2026-01-29
- 一級造價師案例考試時長緊張?這樣分配時間穩(wěn)拿分2026-01-28
