2015天津上半年會計證考試延考時間
更新時間:2015-09-06 17:56:54
來源:|0
瀏覽
收藏
摘要 【摘要】天津2015年上半年會計證考試延考時間6月23日-7月19日,環(huán)球網校為方便考生考試特分享了2015天津上半年會計證考試延考時間,詳情如下,希望可以幫到大家,網校會繼續(xù)關注會計從業(yè)資格考試,更多資料敬
【摘要】天津2015年上半年會計證考試延考時間6月23日-7月19日,環(huán)球網校為方便考生考試特分享了“2015天津上半年會計證考試延考時間”,詳情如下,希望可以幫到大家,網校會繼續(xù)關注會計從業(yè)資格考試,更多資料敬請關注環(huán)球會計從業(yè)資格考試頻道!
相關推薦:2015年下半年會計證考試報名信息匯總
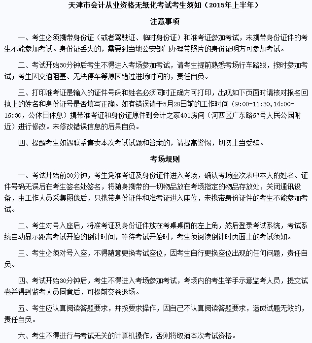
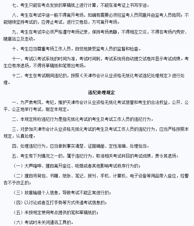
2015年上半年天津會計從業(yè)資格考試時間:5月30日、31日、6月6日,2015上半年天津會計從業(yè)資格考試延考考試時間2015年6月23日-7月19日。2015年上半年天津會計從業(yè)資格考試考生須知如下:



環(huán)球網校友情提示:如果您在報名過程中遇到任何疑問 ,請登錄環(huán)球網校會計從業(yè)資格考試論壇,隨時與廣大考生朋友們一起交流!
編輯推薦:
[考試報名]會計從業(yè)資格考試報名時間|報名條件
[考試管理]2015會計從業(yè)資格考試時間|應試技巧
[成績管理]2014年會計從業(yè)資格考試成績查詢
最新資訊
- 連云港市2018年度會計專業(yè)技術人員繼續(xù)教育2019年3月31日截止2019-01-30
- 龍巖市2019年度會計專業(yè)技術人員繼續(xù)教育時間2019年5月1日后開始2019-01-29
- 蘇州市2018年度會計專業(yè)技術人員繼續(xù)教育培訓將于2019年1月31日結束2019-01-24
- 東明縣財政局推遲2018年會計繼續(xù)教育學習時間的通知2019-01-23
- 河北省開展2018年度省直會計人員繼續(xù)教育培訓的通知2019-01-22
- 湖南長沙市2018年度會計人員繼續(xù)教育網絡培訓開通2019-01-21
- 包頭市多措并舉開展2018年度會計人員繼續(xù)教育工作2019-01-18
- 內蒙古自治區(qū)停止2018及以前年度會計人員繼續(xù)教育培訓的通知2019-01-18
- 2019年廣東省會計專業(yè)技術人員繼續(xù)教育專業(yè)科目學習指南2019-01-17
- 關于開展南昌市會計人員信息采集工作的通知(2019年4月30日止)2019-01-16